首页
赛事信息
媒体报道
历届赛事
青少年帆船运动
商务合作
赛事纪念品
联系我们
首页
>
媒体报道
>
赛事新闻
>2016厦门新年帆船赛竞赛通知
媒体报道
Media reports
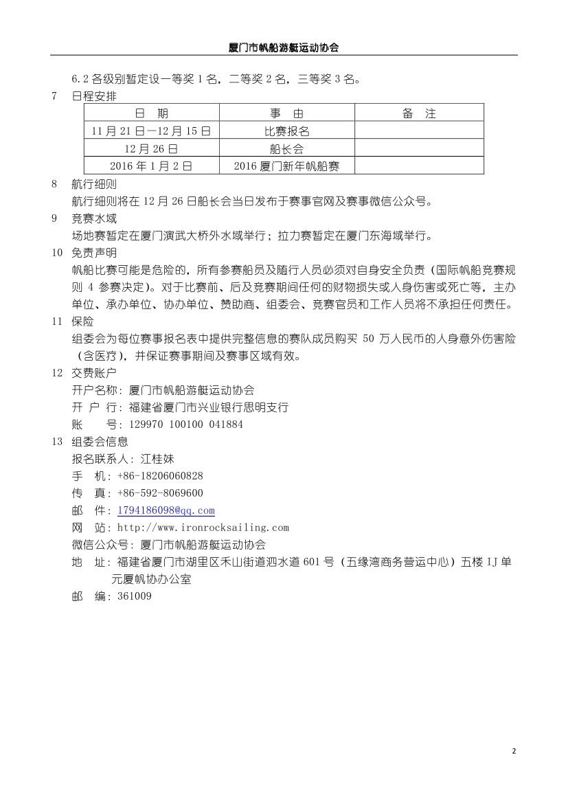
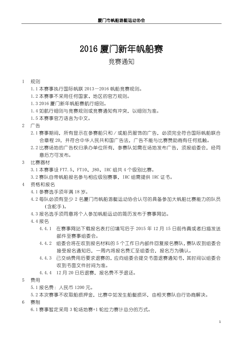
2016厦门新年帆船赛竞赛通知
2016厦门新年帆船赛报名表.zip
提示
超过最大页数